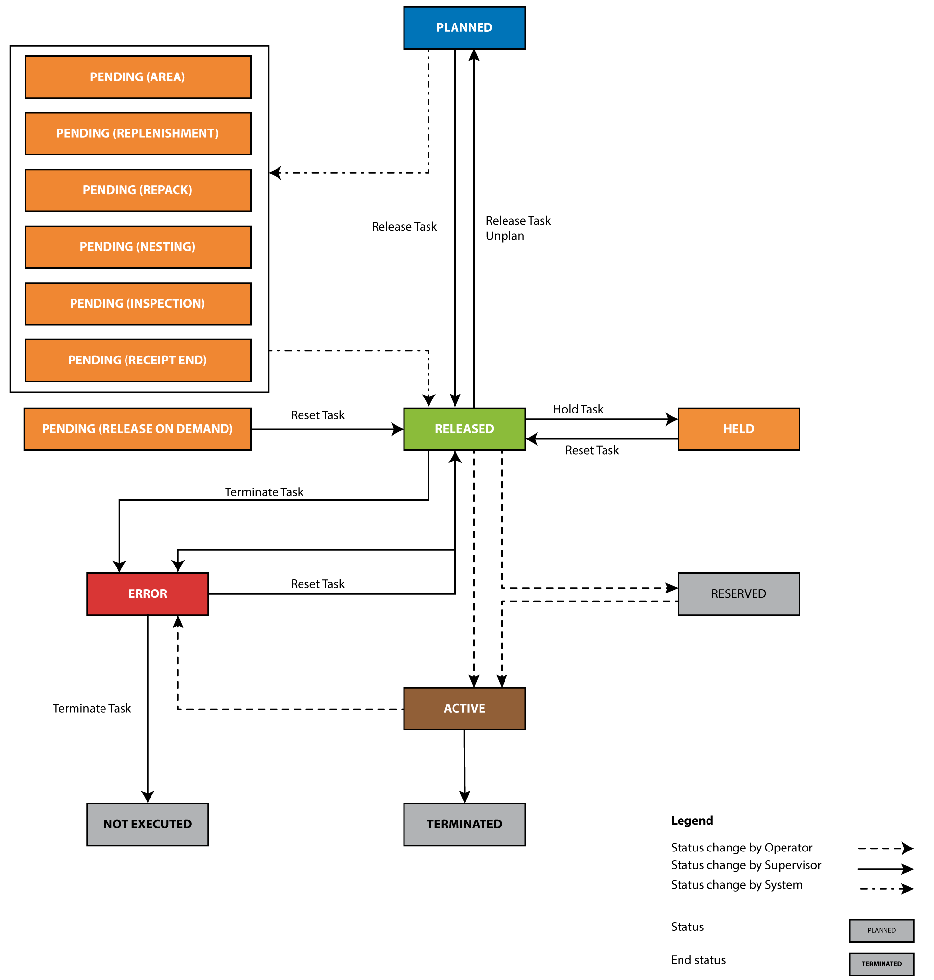
Overview task statuses

The main task statuses are:

Status Color Explanation
PLANNED blue The order has been allocated and tasks have been generated by the WMS system. These tasks, however, have not yet been released for execution in the warehouse.
RELEASED green The tasks have been released for execution in the warehouse.
ACTIVE brown The task that is currently being executed.
PENDING orange The WMS system keeps the task pending because of the physical limitations on the next target location (for example – staging location full), or because of an inspection task that must be carried out first or because of a receipt that is not yet ended.
HELD orange The warehouse supervisor can prevent previously released tasks from being executed by putting them on HOLD.
ERROR red

The task can no longer be executed because the corresponding inventory has changed. This can have various causes:

  • A change in quantity.
  • A change in quality.
  • A logistic block.
Figure: Statuses of a task